19年度パフォーマンスデータ(環境編)
環境負荷の全体像
アクション2 <ミニマムCO2 ものづくり>
CO2 排出量原単位
CO2 排出量推移
バリューチェーン全体の総量割合
-
バリューチェーン全体のCO2排出量の算定・報告に関する国際的なガイドライン「GHGプロトコルスコープ3区分基準」による割合を表しています。
【注】温室効果ガスのスコープ(排出範囲)のうち、ガソリンや重油の燃焼など自社で直接的に排出するものを「スコープ1」、電気の使用による発電用の間接的排出などを「スコープ2」、原料調達・製造・廃棄・流通・営業活動など自社外関連活動からの間接排出を「スコープ3」と区分。
-
[参考] 温室効果ガス排出量の集計における基本的な考え方
京都議定書で定める温室効果ガスのCO2と5ガス(エネルギー系)PFC、HFC、SF6、N2O、CH4(非エネルギー系)を対象。CO2換算係数は、地域別排出係数を使用し、国内は下記表、海外は各地域の公表値を使用しています。
なお、本報告書での換算では、コージェネレーションのCO2削減効果は火力平均で換算して、その効果を排出量に反映しています。5ガスの排出量は、2006年度からは「地球温暖化対策の推進に関する法律」のマニュアルに基づいて算出しています。
CO2 排出量算出に用いたCO2 換算係数
| 電力 | 0.453kg-CO2/kWh |
|---|---|
| A 重油 | 2.71kg-CO2/L |
| 灯油 | 2.489kg-CO2/L |
| プロパン | 2.999kg-CO2/kg |
| 軽油 | 2.585kg-CO2/L |
| 都市ガス | 2.171kg-CO2/m3 |
【注】CO2換算係数の出典:(社)日本自動車部品工業会
自家発電率
物流CO2排出量 [(株)デンソー] 物流CO2量 (t- CO2) / 物的生産売上げ(億円) [(株)デンソー]
物流CO2 量(t-CO2 )/物的生産売上げ(億円)[(株)デンソー]
アクション4 <エコマテリアル&ローエミッション>
(株)デンソーリマニによるリビルト製品の再生台数[日本]
アクション5 <ミニマム環境負荷生産>
取水(使用)量
※17年度より海外グループの算出定義を変更したため、前年比で取水量が増加。
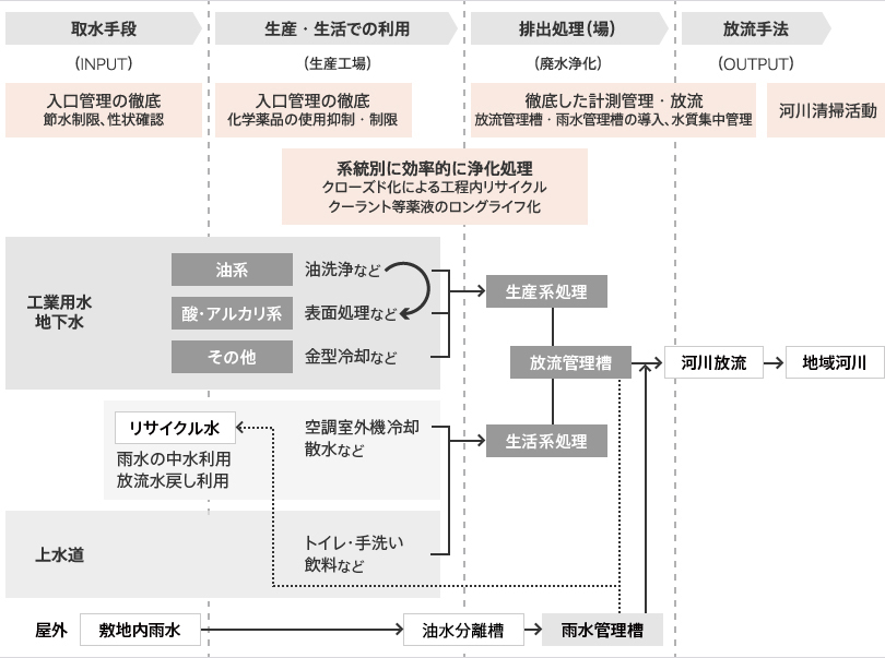
工場における水マネジメント
(株)デンソーの水源または水質管理システム
アクション8 <緑・自然豊かな職場>
地域社会との協働による植樹活動[(株)デンソーおよび日本グループ]
2020年度実績 (注:2021年6月までの活動を含む)
| 活動回数 | 参加者数 | 植えた苗木数(延べ数) |
|---|---|---|
| 57回 | 8,796人 ※地域住民、㈱デンソーおよび国内グループ会社社員とその家族 |
22,812本 |

